• เกี่ยวกับเรา

    เกี่ยวกับเรา

    • ข้อมูลบริษัท
    • วิสัยทัศน์ พันธกิจ และ ค่านิยมองค์กร
    • เหตุการณ์สำคัญ
    • สารจากประธานกรรมการ
    • สารจากประธานเจ้าหน้าที่บริหาร
    • โครงสร้างบริษัท
    • ผังโครงสร้างองค์กร
    • โครงสร้างการจัดการ
      • คณะกรรมการบริษัท
      • คณะกรรมการตรวจสอบและบริหารความเสี่ยง
      • คณะกรรมการบริหาร
      • คณะกรรมการสรรหาและพิจารณาค่าตอบแทน
      • คณะผู้บริหาร
    • รางวัลและเกียรติประวัติ
  • ธุรกิจของเรา

    ธุรกิจของเรา

    ภาพรวมธุรกิจ
    ธุรกิจบริหารโครงการก่อสร้าง
    ธุรกิจผลิตและจำหน่ายวัสดุก่อสร้าง
    ธุรกิจลงทุนและพัฒนาอสังหาริมทรัพย์
  • นักลงทุนสัมพันธ์

    นักลงทุนสัมพันธ์

    • หน้าหลักนักลงทุนสัมพันธ์
    • ข้อมูลทางการเงิน
      • ข้อมูลสำคัญทางการเงิน
      • งบการเงิน
      • คำอธิบายและการวิเคราะห์ของฝ่ายจัดการ
    • ข้อมูลราคาหลักทรัพย์
      • ราคาหลักทรัพย์
      • ราคาหลักทรัพย์ย้อนหลัง
      • เครื่องคำนวณการลงทุน
    • ข้อมูลผู้ถือหุ้น
      • รายชื่อผู้ถือหุ้นรายใหญ่
      • การจ่ายเงินปันผล
      • การประชุมผู้ถือหุ้น
    • เอกสารเผยแพร่ และดาวน์โหลด
      • หนังสือชี้ชวนเสนอขายหลักทรัพย์
      • Factsheet
      • แบบ 56-1 One report
      • เอกสารนำเสนอ และเว็บแคสต์
      • เอกสารนักลงทุนสัมพันธ์
      • บทวิเคราะห์หลักทรัพย์
    • ปฏิทินนักลงทุนสัมพันธ์
    • ห้องข่าว
      • ข่าวแจ้งตลาดหลักทรัพย์
      • ข่าวแจ้งสื่อมวลชน
      • ข่าวจากสื่อสิ่งพิมพ์
    • สอบถามข้อมูล
      • ติดต่อนักลงทุนสัมพันธ์
      • อีเมลรับข่าวสาร
      • คำถามที่พบบ่อย
    • จรรยาบรรณของนักลงทุนสัมพันธ์
  • บรรษัทภิบาล

    บรรษัทภิบาล

    • นโยบายการกำกับดูแลกิจการ
    • เอกสารภายใต้การกำกับดูแลกิจการ
    • นโยบายต่อต้านการทุจริตคอร์รัปชั่น และการแจ้งเบาะแสข้อร้องเรียน
    • นโยบายคุ้มครองข้อมูลส่วนบุคคล
      • นโยบายคุ้มครองข้อมูลส่วนบุคคล
      • คู่ค้าและพันธมิตรธุรกิจ
      • ผู้สมัครงานและพนักงาน
      • การติดต่อช่องทางออนไลน์
      • ผู้ถือหุ้นและผู้ลงทุน
      • กรรมการบริษัทและกรรมการอิสระ
      • ผู้เข้ามาภายในพื้นที่ของบริษัท
  • ความยั่งยืน

    ความยั่งยืน

    • การดำเนินงานด้านความยั่งยืน
    • นโยบายด้านการพัฒนาอย่างยั่งยืน
  • EN
  • TH
  • หน้าหลัก
  • เกี่ยวกับเรา
    • สารจากประธานกรรมการ
    • ข้อมูลบริษัท
    • วิสัยทัศน์ พันธกิจ และ ค่านิยมองค์กร
    • เหตุการณ์สำคัญ
    • สารจากประธานเจ้าหน้าที่บริหาร
    • โครงสร้างบริษัท
    • ผังโครงสร้างองค์กร
    • โครงสร้างการจัดการ
      • คณะกรรมการบริษัท
      • คณะกรรมการตรวจสอบและบริหารความเสี่ยง
      • คณะกรรมการบริหาร
      • คณะกรรมการสรรหาและพิจารณาค่าตอบแทน
      • คณะผู้บริหาร
    • รางวัลและเกียรติประวัติ
  • ธุรกิจของเรา
    • ภาพรวมธุรกิจ
    • ธุรกิจบริหารโครงการก่อสร้าง
    • ธุรกิจผลิตและจำหน่ายวัสดุก่อสร้าง
    • ธุรกิจลงทุนและพัฒนาอสังหาริมทรัพย์
  • นักลงทุนสัมพันธ์
    • หน้าหลักนักลงทุนสัมพันธ์
    • ข้อมูลทางการเงิน
      • ข้อมูลสำคัญทางการเงิน
      • งบการเงิน
      • คำอธิบายและการวิเคราะห์ของฝ่ายจัดการ
    • ข้อมูลราคาหลักทรัพย์
      • ราคาหลักทรัพย์
      • ราคาหลักทรัพย์ย้อนหลัง
      • เครื่องคำนวณการลงทุน
    • ข้อมูลผู้ถือหุ้น
      • รายชื่อผู้ถือหุ้นรายใหญ่
      • การจ่ายเงินปันผล
      • การประชุมผู้ถือหุ้น
    • เอกสารเผยแพร่ และดาวน์โหลด
      • หนังสือชี้ชวนเสนอขายหลักทรัพย์
      • Factsheet
      • แบบ 56-1 One report
      • เอกสารนำเสนอ และเว็บแคสต์
      • เอกสารนักลงทุนสัมพันธ์
      • บทวิเคราะห์หลักทรัพย์
    • ปฏิทินนักลงทุนสัมพันธ์
    • ห้องข่าว
      • ข่าวแจ้งตลาดหลักทรัพย์
      • ข่าวแจ้งสื่อมวลชน
      • ข่าวจากสื่อสิ่งพิมพ์
    • สอบถามข้อมูล
      • ติดต่อนักลงทุนสัมพันธ์
      • อีเมลรับข่าวสาร
      • คำถามที่พบบ่อย
    • จรรยาบรรณของนักลงทุนสัมพันธ์
  • บรรษัทภิบาล
    • นโยบายการกำกับดูแลกิจการ
    • เอกสารภายใต้การกำกับดูแลกิจการ
    • นโยบายต่อต้านการทุจริตคอร์รัปชั่น และการแจ้งเบาะแสข้อร้องเรียน
    • นโยบายคุ้มครองข้อมูลส่วนบุคคล
      • นโยบายคุ้มครองข้อมูลส่วนบุคคล
      • คู่ค้าและพันธมิตรธุรกิจ
      • ผู้สมัครงานและพนักงาน
      • การติดต่อช่องทางออนไลน์
      • ผู้ถือหุ้นและผู้ลงทุน
      • กรรมการบริษัทและกรรมการอิสระ
      • ผู้เข้ามาภายในพื้นที่ของบริษัท
    • ช่องทางติดต่อการขอใช้สิทธิ
      • แบบฟอร์มการขอใช้สิทธิ
      • แบบฟอร์มการขอหนังสือมอบฉันทะ
  • ความยั่งยืน
    • การดำเนินงานด้านความยั่งยืน
    • นโยบายด้านความยั่งยืน
  • ข่าวและกิจกรรม
    • ข่าวสารบริษัท
    • วิดีโอ และโฆษณาทางโทรทัศน์
  • ร่วมงานกับเรา
    • วัฒนธรรมองค์กร
    • ตำแหน่งงานว่าง
    • ใบสมัครงานออน์ไลน์
  • ติดต่อเรา
  1. เกี่ยวกับเรา
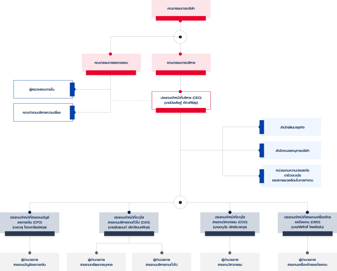
  2. ผังโครงสร้างองค์กร

ผังโครงสร้างองค์กร

คลิกที่นี่เพื่อดูภาพขยาย
ติดต่อเรา
02 589 8882 5
68/12 อาคาร CEC ชั้น 7 ถนนกำแพงเพชร 6 แขวงลาดยาว เขตจตุจักร กรุงเทพฯ 10900

© สงวนลิขสิทธิ์ พ.ศ. 2563 บริษัท ซีวิลเอนจีเนียริง จำกัด (มหาชน)

  • นโยบายคุ้มครองข้อมูลส่วนบุคคล
  • ข้อกำหนดและเงื่อนไข
  • แผนผังเว็บไซต์