• Company

    Company

    • Corporate Info
    • Vision, Mission & Core Value
    • Company Milestone
    • Message From Chairman
    • Message From CEO
    • Company Structure
    • Organization Chart
    • Management Structure
      • Board of Directors
      • Audit Committee and Independent Director
      • Executive Committee
      • Nomination and Remuneration Committee
      • Management Team
    • Awards & Recognitions
  • Our Business

    Our Business

    Business Overview
    Construction Business
    Construction Material Trading Business
    Investment & Real Estate Development
  • IR

    IR

    • IR Home
    • Financial Information
      • Financial Highlights
      • Financial Statements
      • Management Discussion and Analysis
    • Stock Information
      • Stock Quote
      • Historical Price
      • Investment Calculator
    • Shareholder Information
      • Major Shareholders
      • Dividend Policy and Payment
      • Shareholders' Meeting
    • Publications and Download
      • Prospectus
      • Factsheet
      • 56-1 One report
      • Presentations and Webcasts
      • Investor Kits
      • Analyst Reports
    • IR Calendar
    • Newsroom
      • SET Announcements
      • IR Press Releases
      • News Clippings
    • Information Inquiry
      • IR Contact
      • Email Alert
      • FAQ
    • Code of Conduct for Investor Relations Officers (IROs)
  • CG

    CG

    • Corporate Governance Policy
    • CG Document and Download
    • Anti-Corruption and Whistleblower Channel
    • Privacy Policy
      • Privacy Policy
      • Vendors and Business Partners
      • Applicants and Employees
      • Online Contact
      • Shareholders and Investors
      • Director and Independent Director
      • Visit Company
  • Sustainability

    Sustainability

    • Sustainability Execution
    • Our Policies
  • EN
  • TH
  • Home
  • Company
    • Message From Chairman
    • Corporate Info
    • Vision, Mission & Core Value
    • Company Milestone
    • Message From CEO
    • Company Structure
    • Organization Chart
    • Management Structure
      • Board of Directors
      • Audit Committee and Independent Director
      • Executive Committee
      • Nomination and Remuneration Committee
      • Management Team
    • Awards & Recognitions
  • Our Business
    • Business Overview
    • Construction Business
    • Construction Material Trading Business
    • Investment & Real Estate Development
  • Investor Relations
    • IR Home
    • Financial Information
      • Financial Highlights
      • Financial Statements
      • Management Discussion and Analysis
    • Stock Information
      • Stock Quote
      • Historical Price
      • Investment Calculator
    • Shareholder Information
      • Major Shareholders
      • Dividend Policy and Payment
      • Shareholders' Meeting
    • Publications and Download
      • Prospectus
      • Factsheet
      • 56-1 One report
      • Presentations and Webcasts
      • Investor Kits
      • Analyst Reports
    • IR Calendar
    • Newsroom
      • SET Announcements
      • IR Press Releases
      • News Clippings
    • Information Inquiry
      • IR Contact
      • Email Alerts
      • FAQ
    • Code of Conduct for Investor Relations Officers (IROs)
  • Corporate Governance
    • Corporate Governance Policy
    • CG Document and Download
    • Anti-Corruption and Whistleblower Channel
    • Privacy Policy
      • Privacy Policy
      • Vendors and Business Partners
      • Applicants and Employees
      • Online Contact
      • Shareholders and Investors
      • Director and Independent Director
      • Visit Company
    • Contact Channel
      • Application Form for Personal Data Rights
      • Proxy Authorization Request Form
  • Sustainability
    • Sustainability Execution
    • Our Policies
  • News & Media
    • News
    • VDO & TVC
  • Join Us
    • Our Culture
    • Available Positions
    • Online Application Form
  • Contact Us
  1. Company
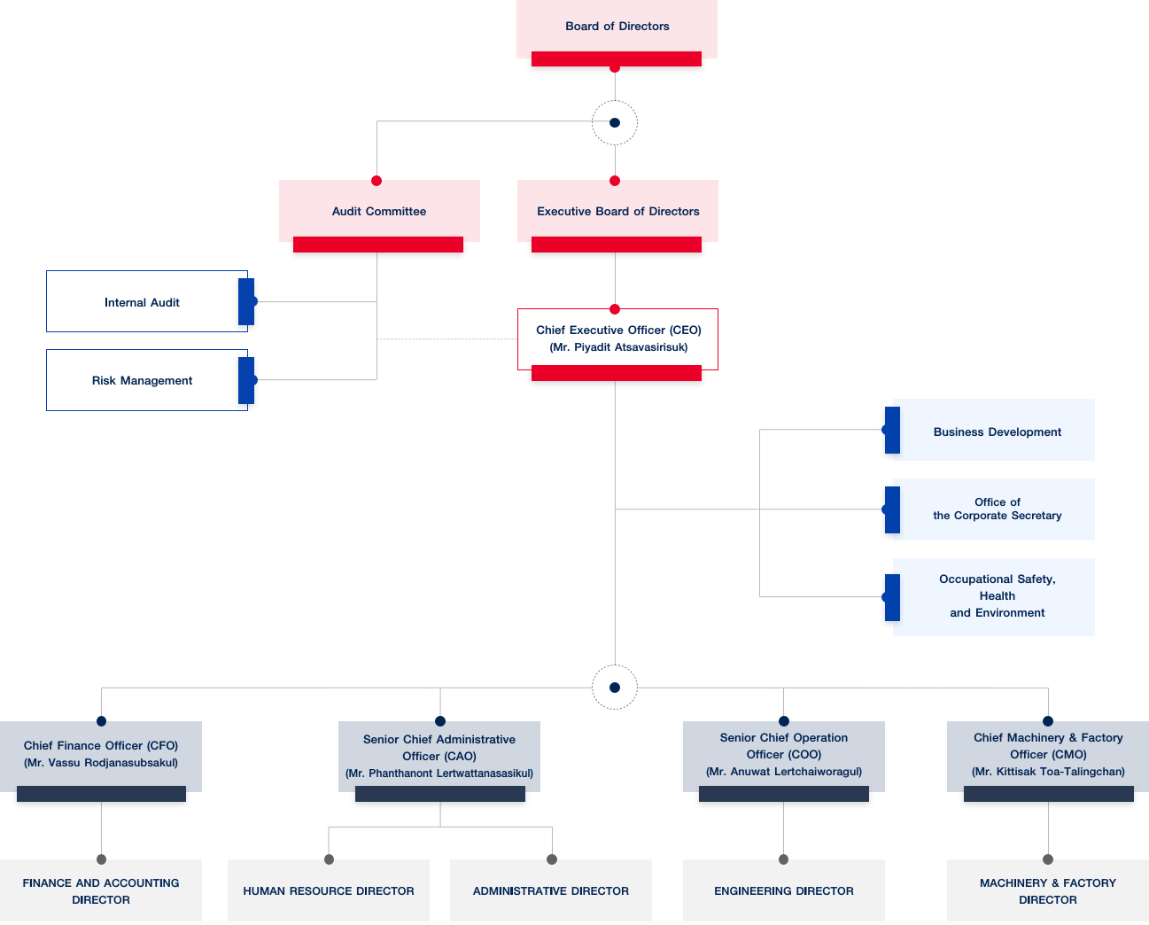
  2. Organization Chart

Organization Chart

Click here to enlarge
Contact Us
02 589 8882 5
68/12 CEC Building, 7th Fl Latyao, Jatujak, Bangkok 10900

© Copyright 2020 Civil Engineering Public Company Limited. All rights reserved

  • Privacy Policy
  • Terms & condition
  • Sitemap